公安警察招标采购网
全国 切换省份
现在关注公众号,免费订阅公安警察招标关键词去订阅

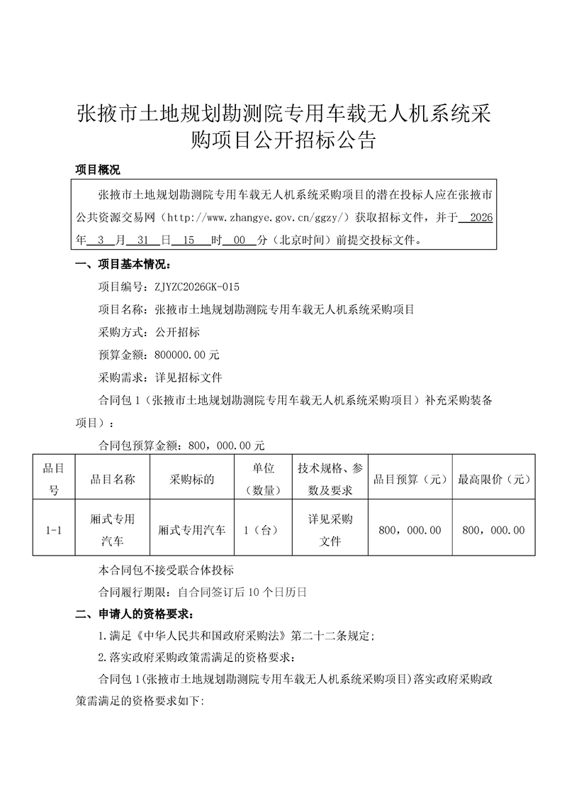
市本级张掖市土地规划勘测院专用车载无人机系统采购项目公开招标公告

7小时前招标公告-公告公开招标甘肃 - 张掖市

基本信息

省份/直辖市 甘肃 地区 张掖市
采购单位 张掖市土地规划勘测院
以上信息为大数据平台自动计算结果,如有误差以正文为准

正文

导出pdf



公众号

微信公众号(订阅通知)

小程序

微信小程序(查询信息)

本公告地址:https://www.bid110.com/view/742/78gQ2JwBcJ7Dd_Tqb2-i.html

甘肃公安警察招标
兰州市公安警察招标
嘉峪关市公安警察招标
金昌市公安警察招标
白银市公安警察招标
天水市公安警察招标
武威市公安警察招标
张掖市公安警察招标
平凉市公安警察招标
酒泉市公安警察招标
庆阳市公安警察招标
定西市公安警察招标
陇南市公安警察招标
临夏州公安警察招标
甘南州公安警察招标
A B C D E F G H I J K L M N O P Q R S T U V W X Y Z